空军招飞!涉及盐城这些学生
我言新闻 2026-03-24 11:09

根据年度招飞工作安排

定于3月26日至4月3日

在南京组织

2026年度江苏省空军青少年航空学校

招生中考前定选检测

盐城的这些学生将参加

↓↓↓

(点击图片放大查看)

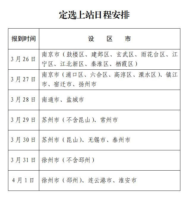
定选检测日程和内容

检测日程

3月26日至4月3日,分7批报到,依据文化测评成绩,择优遴选成绩靠前的初选合格学生参加检测。取得中考前定选资格的同学,请注意保护视力,调整好身体状态,按时参加检测。

未列入定选名单的考生,如中考成绩达线,符合相关条件的,7月中旬参加中考后定选,具体安排另行通知。

检测内容

包括医学选拔、心理选拔和政治考核谈话3个环节,全程通过约需2.5天,检测中途淘汰即可离站。

1.医学选拔(1天):主要进行眼科、外科、内科、神经精神科、耳鼻喉口腔科、超声、心电图、放射等项目检测,采取单科淘汰制,即有一个项目不合格就终止检测。

2.心理选拔(1天):主要进行飞行职业适应性测试和专家面试(包含室外动态行为考查和室内集体会谈)。

3.政治考核谈话(0.5天):主要进行调查线索整理,核准学生及其相关亲属情况,为政治考核调查取证做好准备。

报到注意事项

报到时间和地址

通知报到当天16:00前到达空军招飞局南京选拔中心,地址:南京市玄武区北京东路46号(九华饭店对面)。

市内乘车路线:①地铁3号线至鸡鸣寺站,4号出口向东800米。②地铁4号线至九华山站,1号出口向东50米。③公交2路、11路、20路、20路区间、48路、70路、93路、Y11路夜间,至北京东路·九华山站,向东100米。

学生携带物品

1.参检学生带智能手机;着运动鞋、运动服,带简易洗漱用品、换洗衣物和押金100元现金。

2.身份证和户口簿。

3.《空军招飞医学选拔病史调查及诚信参检承诺书》(初选时已现场发给学生),如有相关病史的,请携带好纸质或者电子病历上站检测。如有疑问可咨询体格检查科025-80875441。

4.《初选合格对象登记表》(初选时已现场发给学生),团员须携带团员证,学生出生医学证明复印件、本人及父母身份证复印件。

5.U盘(电子表格):政治考核电子线索表,关注“东部空军招飞”微信公众号-资料下载-政治考核线索表下载。填写后存储在U盘带至南京选拔中心,政治考核谈话时交政治考核科。

学生对政治考核有关内容要提前了解清楚,填写真实、无遗漏、无缺项,避免在站期间浪费时间。如有问题可咨询政治考核科,025-80875439。

食宿安排及交通费报销规定

食宿安排

学生在招飞检测基地内统一安排免费食宿;陪同家长食宿需要自理。

交通费报销

1.学生火车票按照硬座、高铁动车二等座标准核销(火车票需提供电子报销发票,抬头类型选择“个人/非企业”,发票抬头填写“空军招飞局南京选拔中心”),汽车票据实报销;自驾车费用不予报销;陪同家长交通费不予报销。

2.交通费按照来时票据金额双倍核销(无需提供返程票据)。报销需提供工商银行卡卡号、卡主姓名、具体开户行名称、银行行号及联系电话,费用后期统一汇款至该工商银行卡。

3.因财务报销规定变化,以及火车票不再提供纸质报销凭证等,报销手续相对复杂,请带队工作人员及学生上站前,梳理清楚收款账户信息和购票支付交易单号,确保报票信息齐全、及时结清到账。

4.请提前准备好报销凭证票据及工商银行卡相关信息,检测结束后及时进行登记报销。如有问题可咨询检测保障科,025-80875433。

温馨提示

请参检同学们一定要规律作息、合理膳食、科学锻炼,力争在最短时间内将身体调整至最佳状态。

1.保护视力。保持良好作息习惯,加强户外运动,严格控制手机等电子产品使用,坚持做眼保健操,用眼30至40分钟后及时放松。

2.保护听力。不要长时间使用耳机,不听高分贝音乐,不在环境嘈杂的地方驻留。

3.卫生饮食。预防传染性疾病,不在街头小摊就餐,不食或少食生冷食物,不酗酒,不暴饮暴食。

4.防止意外。尽量减少剧烈或对抗性强的运动,避免运动损伤,注意交通安全,不骑快车,不到河流、池塘等没有安全设施的地方游玩。

 

来源:东部空军招飞

编辑:梁鹤龄 崔治国 严成

版权声明:凡本网注明来源为“盐城新闻网”或“盐阜大众报”“盐城晚报”各类新闻﹑信息和各种原创专题资料的版权,均为盐阜大众报报业集团及作者或页面内声明的版权人所有。任何媒体、网站或个人未经本网书面授权不得转载、链接、转贴或以其他方式使用;已经通过本网书面授权的,在使用时必须注明上述来源。