重要提醒!交通管制通告
我言新闻 2025-12-30 18:14

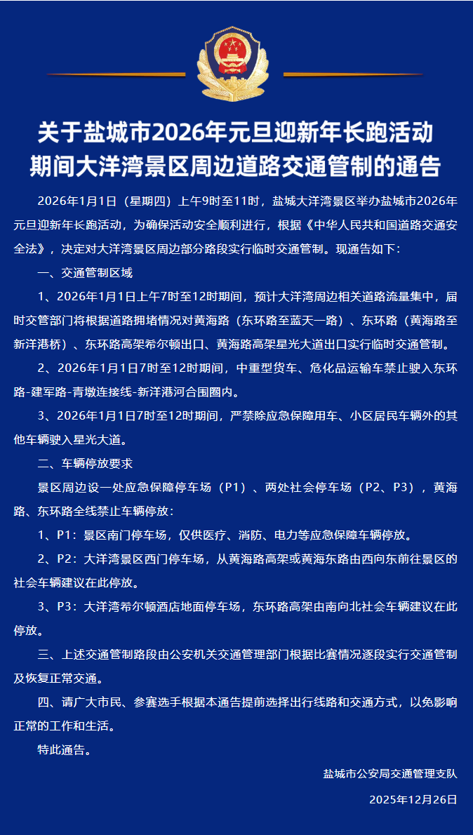
2026年1月1日上午7时至12时期间,预计大洋湾周边相关道路流量集中,届时交管部门将根据道路拥堵情况对黄海路(东环路至蓝天一路)、东环路(黄海路至新洋港桥)、东环路高架希尔顿出口、黄海路高架星光大道出口实行临时交通管制;中重型货车、危化品运输车禁止驶入东环路—建军路—青墩连接线—新洋港河合围圈内;严禁除应急保障用车、小区居民车辆外的其他车辆驶入星光大道。

东环路(建军东路至新洋港大桥)、黄海路(双拥路至机场路)严禁停放机动车,选手可将车辆停放至以下社会停车场:大洋湾景区西门停车场(P2)、大洋湾希尔顿酒店地面停车场(P3)。

如果您自驾前往,建议实时掌握路况信息,提前科学规划路线。

1、城南方向建议路线:东环路高架→东环路高架希尔顿酒店出口抵达P3停车场。散场线路:P3停车场→大洋湾希尔顿酒店门前交叉口掉头→东环路高架→南环路高架;

2、城西方向建议路线:青年路高架→东环路高架→东环路高架希尔顿酒店出口抵达P3停车场。散场线路:P3停车场→大洋湾希尔顿酒店门前交叉口掉头→东环路高架→青年路高架;

3、城东方向建议路线:青年路→东环路→P2停车场。散场线路:P2停车场→大洋湾希尔顿酒店门前交叉口掉头→东环路高架→青年路高架;

4、城北方向建议路线:黄海路高架→黄海路高架星光大道出口下→黄海路辅道→蓝天一路掉头→东环路抵达P2停车场。散场线路:P2停车场→大洋湾希尔顿酒店门前交叉口掉头→黄海路。

进场:选手将车辆停放至停车场后,可乘坐接驳车前往南门起点检录区域。

散场:活动结束后,大洋湾南门处设置接驳区,大巴车循环接驳,保持人满即走,将选手送回停车区域取车离场。

可选择乘坐15路、207路、98路、K203路前往大洋湾景区公交站台、大洋湾南门站台下车,步行抵达南门起点检录处。

同时

活动期间

将对“低慢小”航空器进行管制

👇

来源:盐城交警、平安盐城

编辑:梁鹤龄 崔治国 韩昕栩

版权声明:凡本网注明来源为“盐城新闻网”或“盐阜大众报”“盐城晚报”各类新闻﹑信息和各种原创专题资料的版权,均为盐阜大众报报业集团及作者或页面内声明的版权人所有。任何媒体、网站或个人未经本网书面授权不得转载、链接、转贴或以其他方式使用;已经通过本网书面授权的,在使用时必须注明上述来源。