2026年五一放假时间为5月1日至5日,预计假期前期有降雨,后期大部分地区以晴或多云天气为主,最高气温可达28~29°C。假期高速公路七座及以下小型客车免费通行。五一假期,全省高速主要运行特征预期如下:

出行指南:













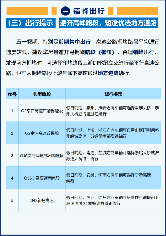
五一假期,在全省19条高速公路上启用49个轻微事故快处快
赔点,推行轻微剐蹭事故“路、养、警”取证互认。高速公路“一路三方”工作人员统一携带“事故快处员工作证”,按照轻微事故“先撤离现场、再快处事故”要求,在不妨碍交通的安全地点,引导当事人通过“交管12123”App、远程视频快处平台及自研系统等方式,实现交通事故快速处理。


五一假期,全省高速公路高峰时段视情临时开放应急车道640公里。请根据应急车道开放提示标志标牌和可变情报板提示,有序通行!
根据五一假期高速公路出行需求,全省高速服务区已新增固定充电车位,实现充电服务全覆盖;同时,临时开放46个高速公路收费站充电区域,提供168个固定充电停车位。

五一假期,在通行车辆集中的京沪、宁沪、新扬、沈海、长深等高速公路,临时开放共享沿线176个收费站公共区域,免费提供停车、休息、如厕等便民服务,缓解假期高速公路服务区客流集中、停车如厕紧张等问题,全力推进路网服务能力提档升级。
全省物流主通道、货车密集服务区新建/升级61个标准化“司机之家”,提供专属货车安全泊位、24小时免费淋浴洗衣、热水热饭、休息睡眠等基础服务,叠加优惠餐饮、车辆简易检修等增值服务,打造货车司机途中“安心驿站”。
全省旅游景点周边服务区建成78处房车驿站,配备专用驻车泊位、智能水电桩、排污接口、露营休闲区,接入“水韵江苏·自在驾游”小程序,实现一键预约、扫码补给、点位导航、文旅联动,让服务区成为房车车主的“第三个家”。
来源:江苏交警
编辑:梁鹤龄 李艳 王祯