遛狗不拴绳最高拘10天!新规来了
我言新闻 2025-12-14 20:17

@铲屎官们

新修订的

《中华人民共和国治安管理处罚法》

将于2026年1月1日正式实施

遛犬不牵绳等行为处罚再升级

遛狗不拴绳将不再是“小事一桩”

而是明确的违法行为

违规养犬

轻则罚款,重则拘留!

江苏省公安厅明确:全省各地均已出台养犬管理条例,对遛犬不牵绳等违法行为,可处批评教育、罚款,甚至没收犬只。新修订的《中华人民共和国治安管理处罚法》新增条款更明确,养犬干扰他人生活,警告后不改正的,处1000元以下罚款;未对动物采取安全措施,致使动物伤害他人的,处1000元以下罚款,情节较重的,可拘留5—10日!

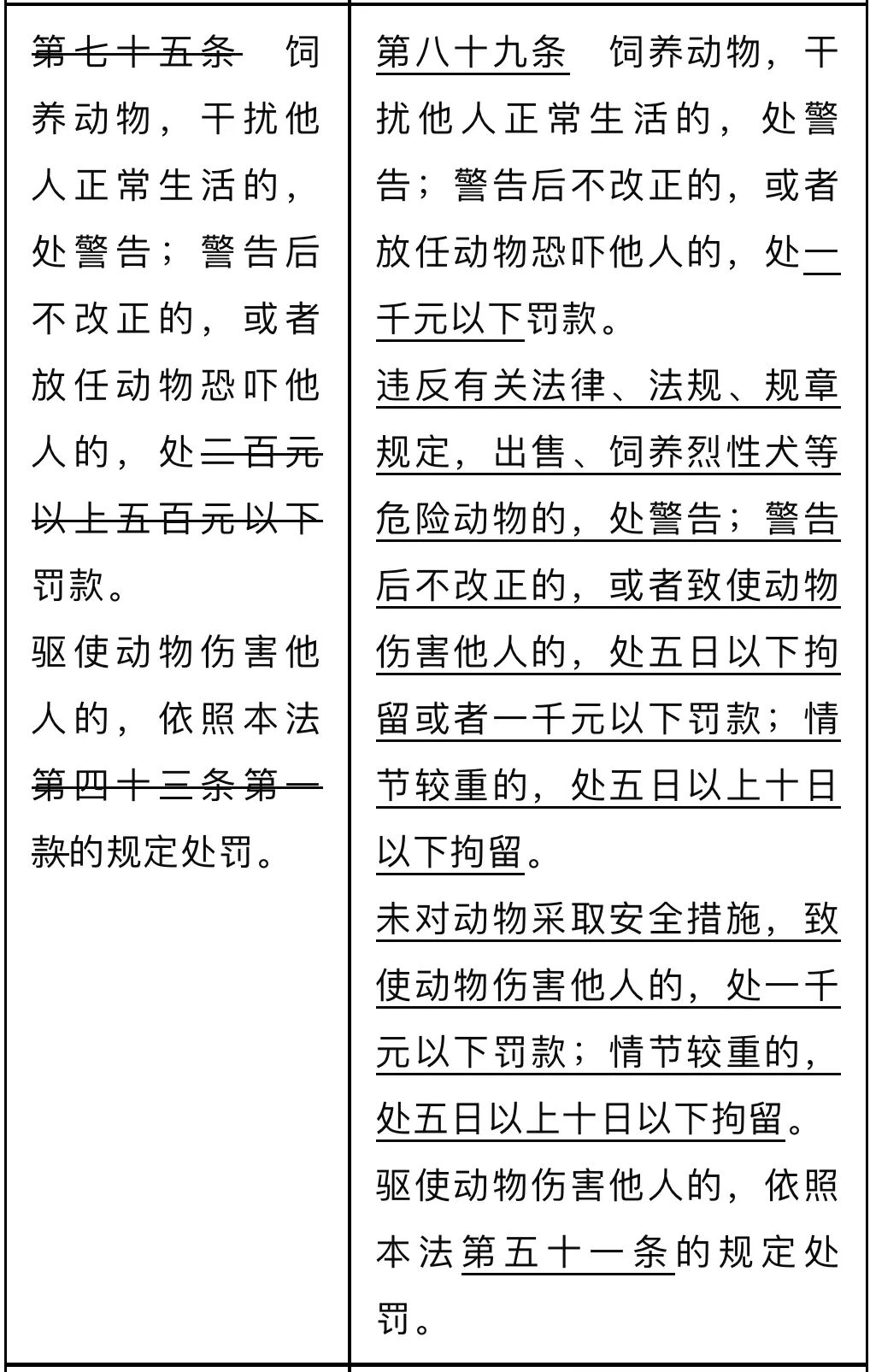
《中华人民共和国治安管理处罚法》部分条文新旧对照

 

那么如何做一个

负责任的文明养犬人呢?

核心就两点——

“管得住”和“清得净”

遛狗牵绳

守住爱与责任的“生命线”

牵引绳

是爱与责任的“生命线”

一方面

主动避让行人

尤其是老人、孕妇和儿童

是养犬人的基本修养

另一方面

也可以有效防止爱犬

惊跑走失、打架

或发生交通事故

减轻恐慌

是养犬人的责任

当爱犬对路人吠叫时

主人应立即通过

指令、牵引等方式

予以制止

而非放任

进入电梯等人员密集场所

主人应将爱犬抱入怀中

或者装入犬笼、戴犬嘴套等方式

及时清理

一纸袋的举手之劳

狗狗的粪便

不仅影响环境卫生

还可能传播疾病、引发邻里矛盾

随手清理

是文明养犬的“必修课”

出门遛狗请务必随身携带

卫生纸或垃圾袋

在狗狗排便后

主人应立即用袋子将粪便包起

投放到垃圾桶

如果你是怕狗的行人怎么办?

如果被狗咬伤该怎么办?

请收下这份小贴士↓

小贴士1:如果你是怕狗的人

小贴士2:被狗咬伤,这样处理

小贴士3:认识狂犬病

来源:央视新闻、937江苏新闻广播、生命时报等综合

编辑:梁鹤龄 胡丽丽 蔡悦

版权声明:凡本网注明来源为“盐城新闻网”或“盐阜大众报”“盐城晚报”各类新闻﹑信息和各种原创专题资料的版权,均为盐阜大众报报业集团及作者或页面内声明的版权人所有。任何媒体、网站或个人未经本网书面授权不得转载、链接、转贴或以其他方式使用;已经通过本网书面授权的,在使用时必须注明上述来源。