2025年贺岁纪念币和纪念钞来了!12月16日起陆续发行
我言新闻 2024-12-09 11:44

中国人民银行定于2024年12月16日起陆续发行2025年贺岁纪念币和纪念钞,其中双色铜合金纪念币1枚,纪念钞1张,金质纪念币1枚,银质纪念币1枚,均为中华人民共和国法定货币。

一、双色铜合金纪念币和纪念钞

(一)双色铜合金纪念币和纪念钞图案。

1.正面图案。

双色铜合金纪念币正面图案为“中国人民银行”“10元”字样,汉语拼音字母“SHIYUAN”及年号“2025”,底纹衬以团花图案。

△2025年贺岁双色铜合金纪念币正面图案

纪念钞正面主景为蛇的造型图案,上方为中华人民共和国国徽、“中国人民银行”、篆书“蛇”字印章,下方依次为光彩光变面额数字“20”与汉字“贰拾圆”、动感全息图案、透明视窗、盲文面额标记和冠字号码。

△2025年贺岁纪念钞正面图案

2.背面图案。

双色铜合金纪念币背面图案为中国传统剪纸艺术与装饰年画元素相结合的蛇形象,衬以花灯和人参图案,币面左侧刊“乙巳”字样。

△2025年贺岁双色铜合金纪念币背面图案

纪念钞背面主景为儿童贴春联图案,辅以山西民居装饰图案,上方为面额数字“20”、汉语拼音字母“YUAN”,下方为花卉与动感全息图案、年号“2025年”、行长章、面额数字“20”“中国人民银行”汉语拼音和蒙、藏、维、壮四种民族文字的“中国人民银行贰拾圆”字样。

△2025年贺岁纪念钞背面图案

(二)双色铜合金纪念币和纪念钞面额、规格、材质及发行数量。

双色铜合金纪念币面额10元,直径27毫米,材质为双色铜合金,发行数量为1亿枚(含留存历史货币档案1万枚)。

纪念钞面额20元,票面长145毫米,宽70毫米,采用塑料材质,发行数量为1亿张(含留存历史货币档案2万张)。

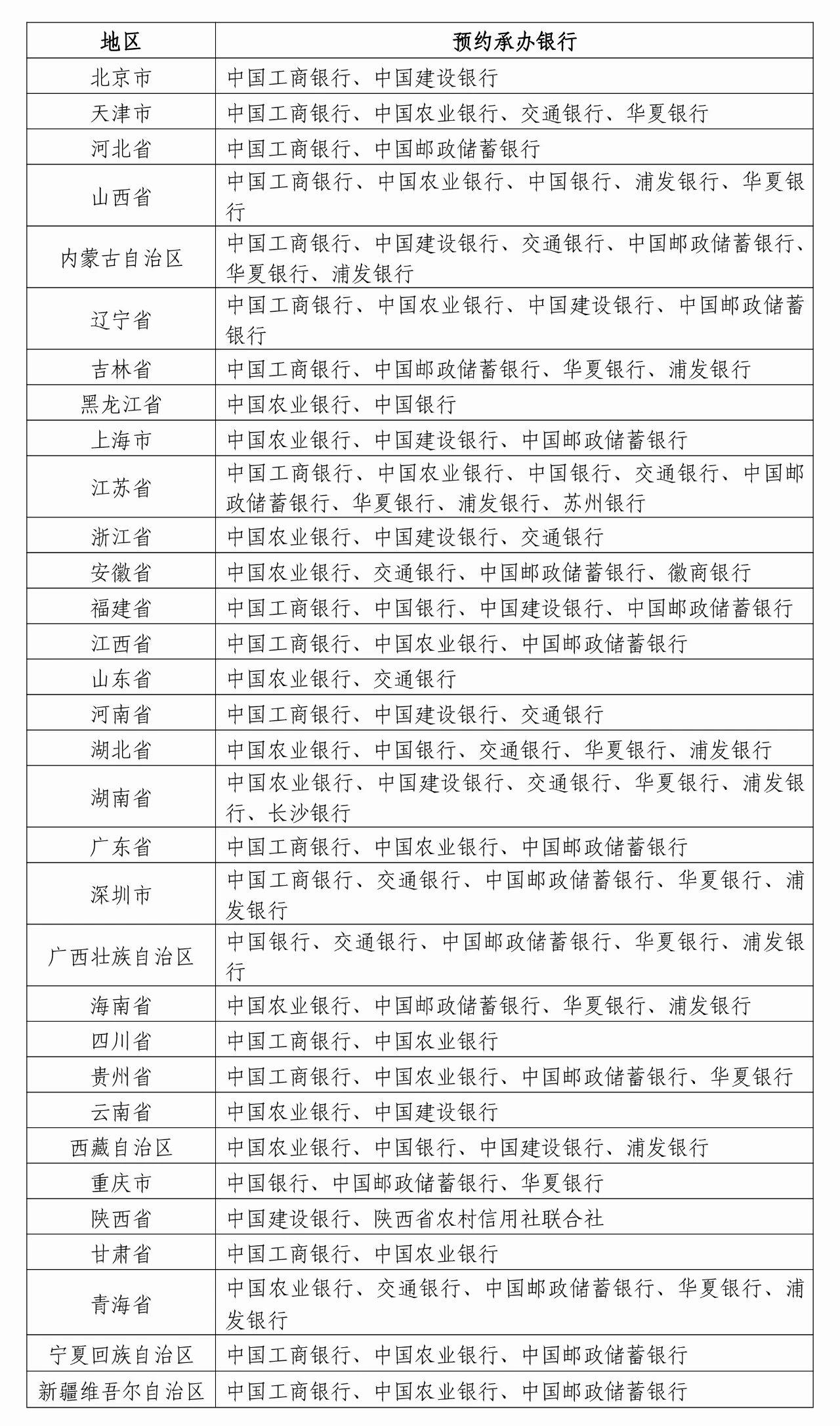
各省、自治区、直辖市双色铜合金纪念币和纪念钞分配数量如下:

(三)发行方式。

双色铜合金纪念币和纪念钞采取预约兑换方式发行。具体发行工作安排如下:

1.承办预约兑换工作的银行业金融机构

中国工商银行、中国农业银行、中国银行、中国建设银行、交通银行、中国邮政储蓄银行、华夏银行、浦发银行、苏州银行、徽商银行、长沙银行、陕西省农村信用社联合社(以下统称预约承办银行)共同承担2025年贺岁双色铜合金纪念币和纪念钞的预约兑换工作。各地区具体安排如下:

2.各地预约分配数量公布

2024年12月22日前,中国人民银行分支机构将向社会公告当地2025年贺岁双色铜合金纪念币和纪念钞的分配数量等信息。预约承办银行将在其官方网站公布2025年贺岁双色铜合金纪念币和纪念钞预约兑换网点及每个网点的可预约数量等信息。

3.预约安排

预约承办银行于2024年12月23日至12月24日办理2025年贺岁双色铜合金纪念币和纪念钞的预约业务。公众可通过预约承办银行官方网站等线上渠道或在营业时间内前往预约承办银行公布的预约兑换网点进行预约登记。

4.预约核实期安排

2024年12月27日至12月29日为预约核实期。预约核实期内,未通过核查的公众可持预约登记使用的第二代居民身份证原件,前往预约登记的预约承办银行网点办理撤销违约记录及保留兑换资格业务。具体办理流程见《中国人民银行公告》(〔2019〕第26号)。

5.兑换安排

预约承办银行于2025年1月3日至1月9日办理2025年贺岁双色铜合金纪念币和纪念钞预约兑换。公众可按照约定的时间,持在预约系统中登记的有效身份证件,前往约定的预约承办银行网点办理预约兑换业务。

中国人民银行各分支机构可根据实际情况延长2025年贺岁双色铜合金纪念币和纪念钞兑换期。

6.预约兑换限额

2025年贺岁双色铜合金纪念币每人预约、兑换限额为20枚。2025年贺岁纪念钞每人预约、兑换限额为20张。

7.身份证件要求

2025年贺岁双色铜合金纪念币和纪念钞预约、兑换、核实的有效身份证件必须为第二代居民身份证原件。代他人办理的,须提供代办人和被代办人的有效第二代居民身份证原件,且被代办人数不超过5人。由于第二代居民身份证原件遗失、未成年人未办理第二代居民身份证等原因,无法出具第二代居民身份证原件的,可以使用户口簿、临时居民身份证办理。

8.预约兑换信息公布

中国人民银行、预约承办银行将在2025年贺岁双色铜合金纪念币和纪念钞预约兑换期的每个工作日,在其官方网站公布全国各地区预约兑换进度。中国人民银行上海总部,各省、自治区、直辖市及深圳市分行将在2025年贺岁双色铜合金纪念币和纪念钞预约兑换期的每个工作日,在其官方网站公布辖区各地预约兑换进度,在2025年贺岁双色铜合金纪念币和纪念钞发行期间公布全国各省(区、市)监督举报电话。欢迎公众查询并监督。

(四)双色铜合金纪念币和纪念钞公众防伪特征

1.2025年贺岁双色铜合金纪念币公众防伪特征

(1)双金属结构和内芯复合材料。

硬币外环为黄铜合金,内芯为具有独特机读性能的镍带复合白铜材料。防伪特征效果见图1。

△图1 内芯-复合材料效果示意图

(2)斜全齿间隔半齿。

硬币外缘分布有交替排列的斜全齿与半齿。防伪特征效果见图2。

△图2斜全齿间隔半齿效果示意图

(3)隐形图文。

将硬币倾斜适当角度,可在正面面额数字“10”的轮廓线内,观察到两组由3个“10”和“RMB”构成的隐形图文。防伪特征效果见图3。

△图3 隐形图文效果示意图

(5)微缩文字。

在硬币正面面额数字“10”的底端,可观察到“RMB10YUAN”的微缩文字。防伪特征效果见图4。

△图4 微缩文字效果示意图

2025年贺岁双色铜合金纪念币公众防伪特征整体效果见图5。

△图5 2025年贺岁双色铜合金纪念币防伪特征示意图

2.2025年贺岁纪念钞公众防伪特征

(1)动感全息。

位于票面下方。改变观察角度,票面正面可见“如意云纹”“梅花”与“福”字组成的装饰纹样呈现多色动感特征。防伪特征效果见图6。

△图6 动感全息防伪效果示意图

(2)透明视窗。

位于票面下方。票面背面可见“宝瓶花窗”内“福”字装饰纹样呈现金色效果。防伪特征效果见图7。

△图7 透明视窗防伪效果示意图

(3)光彩光变图案。

位于票面正面左侧。改变观察角度,面额数字“20”的颜色在金色和绿色之间变化,并可见圆形光环效果。防伪特征效果见图8。

△图8 光彩光变图案防伪效果示意图

(4)雕刻凹印图案。

票面正面国徽、“中国人民银行”行名、篆书“蛇”字印章、蛇的造型图案、汉字“贰拾圆”、盲文面额标记,票面背面面额数字“20”、汉语拼音字母“YUAN”、儿童贴春联图案、年号“2025年”、行长章、“中国人民银行”汉语拼音字母和蒙、藏、维、壮四种民族文字的“中国人民银行贰拾圆”字样等均采用雕刻凹版印刷,触摸有凹凸感。

(五)双色铜合金纪念币和纪念钞与现行流通人民币职能相同,与同面额人民币等值流通。

二、金银纪念币

(一)金银纪念币图案。

1.正面图案。

该套金银纪念币正面图案均为中国传统吉祥纹饰组合图案,并刊国名、年号。

2.背面图案。

1克圆形金质纪念币背面图案为“福”字、柿子、蝠纹等组合设计,并刊面额。

8克菱形银质纪念币背面图案为贴“福”字场景,并刊面额。

(二)金银纪念币规格及发行数量。

1克圆形金质纪念币为普制币,含纯金1克,直径10毫米,面额10元,成色99.9%,最大发行量150000枚。

8克菱形银质纪念币为普制币,含纯银8克,边长23毫米,面额3元,成色99.9%,最大发行量1500000枚。

(三)铸造单位及销售渠道。

该套金银纪念币由深圳国宝造币有限公司铸造,中国金币集团有限公司总经销。

销售渠道详见中国金币网或“中国金币”微信公众号(chinagoldcoin_cgci)。

 

来源:央视新闻客户端、中国人民银行

编辑:张伟伟 李艳 唐郁文

版权声明:凡本网注明来源为“盐城新闻网”或“盐阜大众报”“盐城晚报”各类新闻﹑信息和各种原创专题资料的版权,均为盐阜大众报报业集团及作者或页面内声明的版权人所有。任何媒体、网站或个人未经本网书面授权不得转载、链接、转贴或以其他方式使用;已经通过本网书面授权的,在使用时必须注明上述来源。